陜西榆能橫山煤電一體化項目電廠新建工程第七批輔機設備采購招標公告(陜西)
一、招標編號:YLZB2017-272
二、招標人及代理機構
招標人:陜西榆林能源集團橫山煤電有限公司
招標代理機構:億誠建設項目管理有限公司
三、招標范圍、規模、資金來源及審查辦法
1、招標范圍:
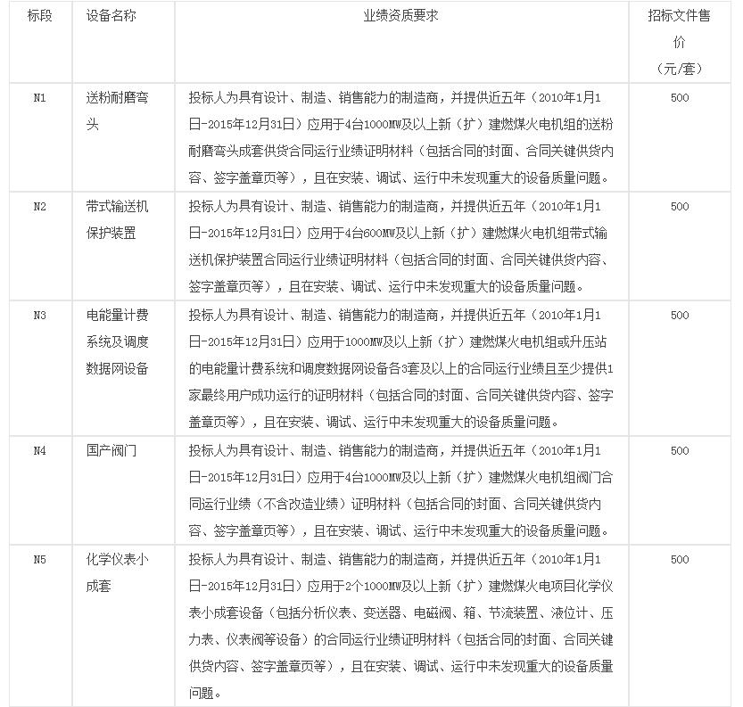
N1標段(送粉耐磨彎頭)、N2標段(帶式輸送機保護裝置)、N3標段(電能量計費系統及調度數據網設備)、N4標段(國產閥門)、N5標段(化學儀表小成套)、N6標段(汽車衡)、N7標段(汽車入廠采樣裝置)、N8標段(汽車卸煤溝自動跟蹤抑塵裝置)、N9標段(送粉管道連接器(補償器))、N10標段(蒸發冷卻機組)十個標段設備的供貨、運輸、交貨及技術服務等有關該設備的相關完整供貨及其相關服務。
2、資金來源:企業自籌
3、項目評審:資格后審
四、工程地點及交貨期
工程地點:陜西省榆林市橫山縣波羅鎮
交貨期:滿足工程施工要求
五、對投標人資格要求
1、在中華人民共和國注冊并具有獨立法人資格,經營范圍包括本次投標設備;
2、投標設備的制造商須通過ISO9000或相當標準的質量管理體系認證;
3、具有開標日前三個月內開具或在有效期內的銀行資信和商業信譽,沒有處于被責令停業、資產重組或破產狀態,財產未被接管、凍結;
4、單位負責人為同一人或者存在控股、管理關系的不同單位,不得參加同一標段投標,否則,相關投標均無效;
5、業績資格要求:詳見附表1;
6、本項目:不接受聯合體投標;
7、N6標段汽車衡要求:投標人應具有特種設備許可證(衡器),投標產品須取得國家認可資質的產品檢驗檢測機構出具的產品有效實驗、鑒定報告,且報告結論數據滿足本次招標的要求。
六、獲取招標文件及收取費用
1、招標文件的獲取
1)現場報名及文件領取:招標文件領取時間為2017年7月4日至2017年7月10日(每日上午9:00—11:30,下午14:30—17:00,節假日除外),在億誠建設項目管理有限公司(地址:榆林市高新區榆商大廈A座20樓)持相關有效證件(即法人授權委托書和被授權人身份證、被授權人詳細信息(聯系人、聯系電話、電子郵箱等)、營業執照副本、組織機構代碼證副本、稅務登記證書副本、質量管理體系認證證書及近五年同類項目業績證明材料(提供業績合同)、投標人注冊所在地檢察機關或本招標項目所在地檢察機關開具的近三年內的《行賄犯罪檔案查詢結果告知函》等所有原件)及加蓋公章的復印件1套購買招標文件;原件審核后退回,復印件留存備案。
2)網上報名及文件領取:請投標人于2017年7月4日至2017年7月10日下午17時止將以下報名資料(按照順序統一編輯word版)以電子郵件方式發1079480801@qq.com電子郵箱(電子郵件的主題欄需填寫“招標項目名稱+標段+單位名稱報名資料”),不接受傳真。報名資料審查合格后,將以電子郵件方式發出招標文件電子版;郵購紙質版招標文件的,需另加手續費(含郵費)50元,投標人在辦理電匯時,須在匯款摘要或附言中填寫招標編號及標段號(YLZB2017-272N標段)。
投標人須準備的報名資料如下:(按照以下順序統一編輯成word版,將復印件并加蓋投標人公章后進行彩色掃描,壓縮后發送電子郵件給招標代理)
1.企業法定代表人授權委托書與被授權人身份證
2.被授權人詳細信息(聯系人、聯系電話、電子郵箱等)
3.企業營業執照副本、組織機構代碼證副本、稅務登記證副本
4.質量管理體系認證證書副本
5.近五年同類項目業績證明材料(提供業績合同)
6.投標人注冊所在地檢察機關或本招標項目所在地檢察機關開具的近三年內的《行賄犯罪檔案查詢結果告知函》
3)招標文件售價詳見附表1,售后不退。
2、投標文件的遞交
遞交投標文件截止時間為2017年7月27日9時00分,具體地點另行通知,投標文件遞交的具體要求詳見招標文件的規定。
七、聯系方式
招標人:陜西榆林能源集團橫山煤電有限公司
招標代理機構:億誠建設項目管理有限公司
地址:榆林市高新區榆商大廈A座20樓
聯系人:白利峰
聯系電話:13484832781
固定電話:0912-8108803
電子郵箱:1079480801@qq.com
八、公告發布媒介
《中國采購與招標網》(http://www.chinabidding.com.cn)、《陜西采購與招標網》(http://www.sntba.com)
附表1:


下一篇: 定西市漳縣石峽溝中型壩除險加固... 上一篇: 丹鳳縣公安局公安檢查站建設整體...
相關資訊
- 龍年開門紅!億誠管理榮列"2024年1月全國工程監理中標百強"第75位,陜西省第2!
- 深根·向新 | 億誠管理2023年會暨2024年目標責任簽訂會圓滿召開
- 守初心 筑匠心 | 青海省咸陽干休所項目收獲業主表揚信!
- 新時代探尋高質量發展 | 億誠管理黃石分公司赴央企開展主題研學活動
- 用專業贏得肯定 | 億誠管理監理人員收獲業主表揚信!
- 西安市住建領域2023年度建筑施工質量安全管理標桿工程項目!億誠管理兩監理項目榮獲榮譽!
- 2023年度陜西招標采購社會代理機構TOP100榜單發布,億誠管理位居第38位!
- 誠信履約 創效創譽 | 億誠管理再獲業主表揚信!
- 恪守職責 嚴格監理 | 一封來自合作業主的表揚信
- 【唯有熱愛才能更加優秀】億誠管理總監理工程師羅少飛
同類文章排行
- “河長制”鎮級河渠管護服務項目中標公示(汕頭)
- 廣東煙草湛江市有限公司遂溪縣分公司遂溪縣分公司2023-2024年員工餐飲外包服務采購(二次)中標結果公示(湛江)
- 湛江經濟技術開發區消防救援大隊廚房設備及安裝項目中標(成交)公示(湛江)
- 廣東煙草湛江市有限公司遂溪縣分公司2023-2024年員工餐飲外包服務采購(二次)中標候選人公示(湛江)
- “河長制”鎮級河渠管護服務項目競爭性磋商公告(汕頭)
- 廣東煙草湛江市有限公司遂溪縣分公司2023-2024年員工餐飲外包服務采購(二次)更正公告(湛江)
- 湛江經濟技術開發區消防救援大隊廚房設備及安裝項目招標公告(招標編號:YC23475053(CGP))(湛江)
- 廣東遂溪農村商業銀行股份有限公司日用品采購項目(三次)中標(成交)公示(湛江)
- 廣東遂溪農村商業銀行股份有限公司員工2023-2025年補充醫療險項目(二次)中標(成交)公示(湛江)
- 廣東煙草湛江市有限公司遂溪縣分公司2023-2024年員工餐飲外包服務采購(二次)招標公告(湛江)
最新資訊文章
您的瀏覽歷史


