河南省住建廳印發《河南省建設工程工程量清單招標評標辦法》
近日,河南省住房與城鄉建設廳印發《河南省建設工程工程量清單招標評標辦法》(豫建行規【2023】3號),該文件是對2018年9月份出臺的《河南省建設工程工程量清單招標評標辦法》(豫建【2018】161號)的一次修訂。
具體原文如下:

河南省住房和城鄉建設廳關于印發《河南省建設工程工程量清單招標評標辦法》的通知
各省轄市、濟源示范區、省直管縣 (市) 住房城鄉建設主管部門鄭州航空港經濟綜合實驗區建設局,林州市住房城鄉建設主管部門:
為適應建筑業發展要求,進一步規范建筑招標投標市場行為,根據國家推進招標投標改革創新要求,省廳組織對《河南省建設工程工程量清單招標評標辦法》(豫建[2018]161號)進行了修訂。現將修訂后的《河南省建設工程工程量清單招標評標辦法》(以下簡稱《新辦法》) 印發給你們,并提出以下要求,請一并遵照執行。
一、各級住房城鄉建設主管部門要充分發揮市場在資源配置中的決定性作用,堅持維護國家利益、社會公共利益和招標投標活動當事人合法權益,大力營造公開、公平、公正和誠實信用的市場環境。
二、各單位要加強對《新辦法》學習宣傳力度,組織參與招標投標活動的相關單位、人員及評標專家進行業務培訓,提升從業人員、監督管理人員能力水平,強化全社會依法招標投標意識不斷規范招標投標活動。
三、各級住房城鄉建設主管部門依法加強招標投標活動行政監督,優化對電子招標投標活動的監管方式,強化建筑市場信用管理系統應用,加強施工現場實名制管理,有效提高數據采集質量,推動建筑業“兩場聯動”。要加強與發展改革、財政、審計等有關部門的溝通協調,完善相關電子招標投標系統功能,切實解決招標投標中的實際問題。
附件:《河南省建設工程工程量清單招標評標辦法》
河南省住房與城鄉建設廳
2023年8月8日
附件
河南省建設工程工程量清單招標評標辦法
第一條 為規范建設工程工程量清單招標評標活動,根據《中華人民共和國招標投標法》《中華人民共和國招標投標法實施條例》《建筑工程施工發包與承包計價管理辦法》和《建設工程工程量清單計價規范》等現行法律法規、規章和規范的要求,制定本辦法。
第二條 本辦法所稱建設工程,是指各類房屋建筑和市政基礎設施工程。
本辦法適用范圍是本省行政區域內依法必須招標的建設工程
第三條 本辦法所稱工程量清單是指招標人依據國家標準、招標文件、設計文件以及施工現場實際情況編制的,隨招標文件發布供投標報價的招標工程量清單,包括其說明和表格
第四條 本辦法涉及的評標方法分為綜合評估法和經評審的最低投標價法。經評審的最低投標價法一般適用于具有通用技術性能標準或者招標人對其技術、性能沒有特殊要求的招標項目,其他的招標項目,一般應當采取綜合評估法進行評審
第五條 招標人應根據工程項目情況選擇評標方法,并在招標文件中明確評標方法、定標方法、推薦中標候選人數量及程序等內容。
第六條 依法必須招標的建設工程進行施工招標時,應當采用工程量清單計價方式招標 (法律法規規定的特殊工程、工程總承包項目等除外)。
第七條 評標由招標人依法組建的評標委員會負責。評標委員會由招標人代表和技術、經濟等方面的專家組成,成員人數為五人以上單數。其中具有注冊造價師資格的經濟專家一般應不少于一人。
第八條 工程量清單應由具有編制能力的招標人或受其委托的工程造價咨詢人編制。招標人對工程量清單編制的準確性和完整性負責。
第九條 依法必須招標的建設工程進行施工招標時,招標人必須編制最高投標限價。最高投標限價成果文件應當由一級注冊造價工程師審核簽字并加蓋執業專用章。
第十條 招標人發布的招標文件除應符合法律法規、國家標準規定外,在下列內容描述中應遵循以下原則。
(一)描述計價風險內容及其范圍 (或幅度)時,不得采用無限風險、所有風險或類似語句規避計價中的風險內容及其范圍(或幅度)。
(二)在公布最高投標限價時,應以單位工程為單位,同時公布最高投標限價計算方法,以及各單位工程的分部分項工程費措施項目費、其他項目費、規費和稅金。不得只公布最高投標限
價總價。(三)商務標中應明確不可競爭性費用不參與評審,并對不可競爭性費用 (規費、稅金)和安全文明施工措施費進行單列。(四)明確電子招標投標使用的數據標準,以及電子文檔或紙質文件等有關要求。
(五)工程量清單中存在暫估價、暫列金額形式計價的,招標文件應明確專業工程暫估價、暫列金額不參與評審。以暫估價暫列金額形式包括在總承包范圍內的工程、貨物、服務在依法必須進行招標的項目范圍且達到國家規定規模標準的,應當依法進行招標。
(六)禁止收取任何無法律依據的保證金。設置保證金要求時,招標人應在招標文件中規范約定招標項目需要提交保證金的種類、保證形式、金額或比例、收退時間等。依法必須招標項目的招標人不得強制要求投標人、中標人繳納現金保證金,應當接受保函 (單)等非現金交易擔保形式。招標人應依法提供工程款支付擔保,招標人要求中標人提交履約擔保的,履約擔保額應與工程款支付擔保額對等。
鼓勵招標人根據項目特點和投標人誠信狀況,在招標文件中明確對無失信記錄的中小微企業或信用記錄良好的投標人,給子減免保證金的優惠待遇。
(七)設置企業和項目經理信用要求時,應統一使用河南省建筑市場信用評價分值,不得另行設置獎項加分項或扣分項以及不良行為扣分項。投標人除以下情形之外的其他的行政處罰、訴訟或仲裁案件、被執行信息等,不得作為限制投標人參與招標投標活動的否決性或限制性條件:
1.投標企業或個人被列入建筑市場主體“黑名單”且在管理期限內的;
2.國家企業信用信息公示系統嚴重違法失信名單且在管理期限內的;
3.在“信用中國”網站重點領域嚴重失信主體名單中被限制或者禁止參與招標投標活動的“嚴重失信主體”且在管理期限內的;4.被吊銷許可證件、營業執照,限制開展生產經營活動、責令停產停業、責令關閉、限制從業等,取消投標資格的。
(八)設置人員要求時,除對國家法律法規規定需經行政許可發放證書的建造師、安全生產三類人員、特種作業人員等提出證書要求外,不應對其他人員證書再作要求。不應以社會保險繳納時長限制上述人員參與投標活動。
(九)設置投標條件時,不得限制或者排斥潛在投標人,以及對潛在投標人實行歧視待遇;不得以營業執照記載的經營范圍作為確定投標人經營資質資格的依據,不得將投標人營業執照記載的經營范圍采用某種特定表述或者明確記載某個特定經營范圍細項作為投標、加分或者中標條件,不得以招標項目超出投標人營業執照記載的經營范圍為由認定其投標無效。
(十)設置投標人資質要求時,應根據項目具體情況和相關企業資質管理規定及資質標準確定,不得提高或降低資質資格排斥潛在投標人。專業工程單獨發包時,應由已取得相應專業承包資質的企業承擔,國家已取消的資質除外。園林綠化工程招標不得將市政公用工程施工總承包等資質作為投標人承包業務的必要條件。
(十一)設置業績要求時,應合理設定時限要求,不得設定明顯超出招標項目具體特點和實際需要的過高的業績要求。不得將特定行政區域、特定行業的業績作為投標條件、加分條件和中標條件。
(十二)設置招標范圍時,不得將應當由一個承包單位完成的建設工程支解成若干部分發包給不同的承包單位。單位工程的具體劃分按照相關工程的規范、標準或規定執行
(十三)招標人在中標候選人公示前,應當認真審查評標委員會提交的書面評標報告。重點關注評標委員會是否按照招標文件規定的評標標準和方法進行評標,是否存在對客觀評審因素評分不一致,或者評分畸高、畸低現象;是否對可能低于成本或者影響履約的異常低價投標和嚴重不平衡報價進行了分析研判;是否依法通知投標人進行澄清、說明;是否存在隨意否決投標等不符合法律、法規和規章規定的情況。發現異常情形的,應當向有關行政監督部門報告,暫停招標活動,依照法定程序進行復核,確認招標投標活動存在不符合法律、行政法規規定的,依照法定程序予以糾正,否則應當自收到評標報告之日起3日內公示中標候選人。
第十一條 評標程序分為初步評審和詳細評審階段。
第十二條 評標委員會按招標文件要求對投標文件的符合性、響應性、資格條件、重大偏差及違反法律、法規、規章、規范性文件規定的情況等逐一進行初步評審。
評標委員會在評標過程中,應秉持審慎原則否決投標,發現投標文件中存在符合否決投標情形的,應依法按否決投標處理。常見的否決投標情形參照附件1。
第十三條 評標委員會在評標過程中發現因招標文件或工程量清單表述歧義或邏輯錯誤等原因,造成投標文件表述問題的,應向招標人提出書面澄清要求,造成需要重新招標的,招標人應依據法律法規重新招標。投標文件中有含義不明確的內容、對同類問題表述不一致或者有明顯文字和計算錯誤的,不應予以直接否決投標,可要求投標人作出書面澄清、說明或補正,但其回復內容不得超出投標文件的范圍或者改變投標文件的實質性內容。評標委員會不得暗示或者誘導投標人作出澄清、說明,不得接受投標人主動提出的澄清、說明。
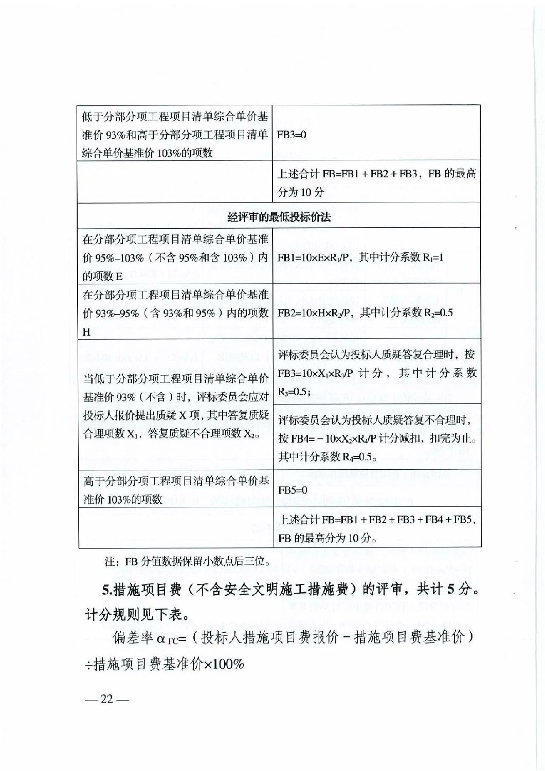
第十四條 評標委員會對通過初步評審合格的有效投標文件按照招標文件的要求和評審規則(見附件2)進行技術標、商務標、綜合標的詳細評審。進入詳細評審的有效投標文件中的報價稱為有效投標報價。有效投標報價均不含規費、安全文明施工措施費暫列金額、專業工程暫估價和稅金。
第十五條 評標委員會完成評標后,應出具由評標委員會全體成員簽名的評標報告。對評標結論有異議的評標委員會成員應當書面方式闡述其不同意見和理由。評標委員會成員拒絕在評標報告上簽字且不以書面闡述其不同意見和理由的,視為同意評標結論。評標委員會應當在評標報告中對此作出書面說明
第十六條 評標委員會依據招標文件規定,向招標人推薦合格的中標候選人名單。
第十七條 招標人應按照招標文件明確的定標方法確定中標
第十八條 招標人應當自確定中標人之日起十五日內,向住房城鄉建設主管部門提交招標投標情況的書面報告
第十九條 本辦法未盡事項,按國家的法律法規、規定和標準執行。
第二十條 本辦法自2023 年 12月1日起實施。《河南省建設工程工程量清單招標評標辦法》(豫建[2018]161號)同時廢止。
















下一篇: 已經是最后一篇了 上一篇: 云南:關于優化社會投資小型低風...
相關資訊
- 四川:發布《四川省工程總承包招標評標暫行辦法(征求意見稿)》
- 重磅!河南省住建廳發文專項整治建筑行業招投標,重點檢查這些行為
- 政府采購招標評標方法
- 雙龍生活垃圾收轉運系統工程施工招標評標結果公示(陜西)
- 青銅峽市2018年農村公路項目(茶廟公路)施工招標評標中標候選人公示(寧夏)
- 青銅峽市2018年農村公路項目(陸灣村至小壩公路)施工招標評標中標候選人公示(寧夏)
- 鄖陽區南化塘四泉村易地搬遷安置點房屋建設項目招標評標結果公示(十堰)
- 鄖陽區易地扶貧搬遷香菇小鎮安置區老年活動中心、青少年活動中心項目建設招標評標結果公示(十堰)
- 茶青花園山體塌滑治理工程項目招標評標結果公示(十堰)
- 延安市公共資源交易中心國土資源招標評標結果公示(陜西)
同類文章排行
- 河南省住建廳印發《河南省建設工程工程量清單招標評標辦法》
- 云南:關于優化社會投資小型低風險工程建設項目審批服務實施意見(試行)公開征求意見
- 陜西省住房和城鄉建設廳等部門關于支持民營建筑業企業強信心穩增長促轉型的十條措施
- 陜西:關于工程建設交易系統有關功能調整的通知
- 淺談EPC總承包模式下工程造價管理方法與策略
- 國家發展改革委關于完善政府誠信履約機制優化民營經濟發展環境的通知
- 住房城鄉建設部關于推進工程建設項目審批標準化規范化便利化的通知
- 陜西省住房和城鄉建設廳 陜西省人力資源和社會保障廳關于舉辦2023年陜西省住房和城鄉建設行業職業技能競賽的通知
- 廣東汕尾:關于進一步優化建筑業企業資質核準的通知
- 關于2023年度陜西省二級建造師執業資格考試成績查詢和資格網審事宜的通知
最新資訊文章
您的瀏覽歷史


