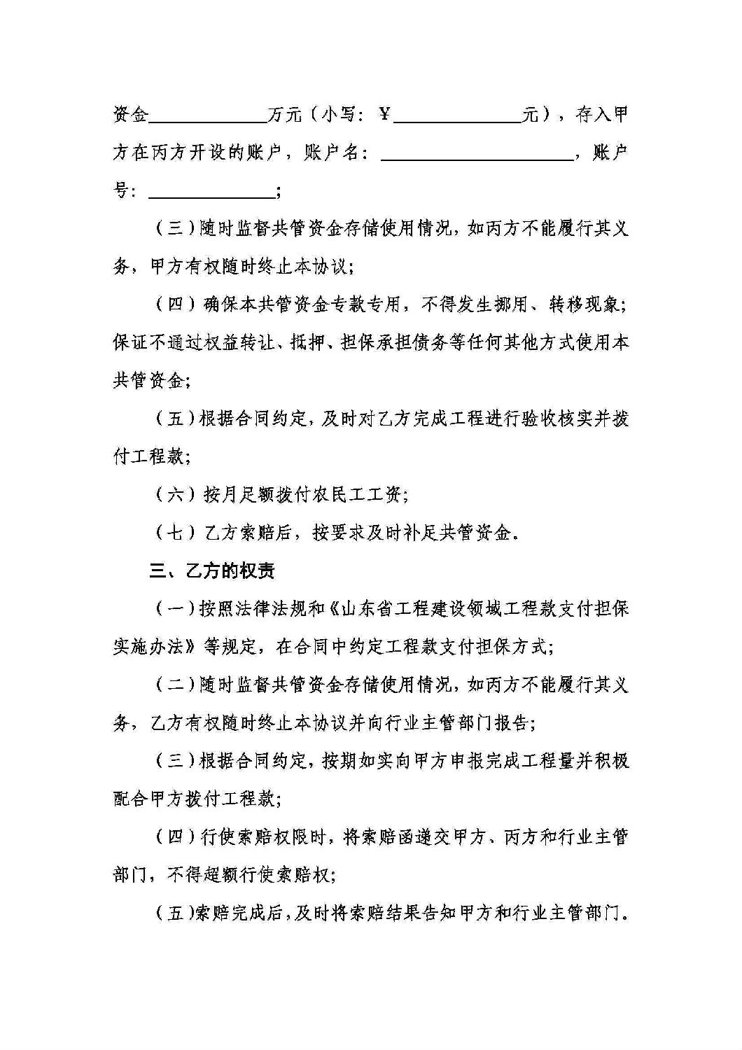
山東省住建廳:山東省工程建設領域工程款支付擔保實施辦法

各市住房城鄉建設局、發展改革委、財政局、人力資源社會保障局、交通運輸局、水利局、金融監管分局,人民銀行各市中心支行(含分行營業管理部):
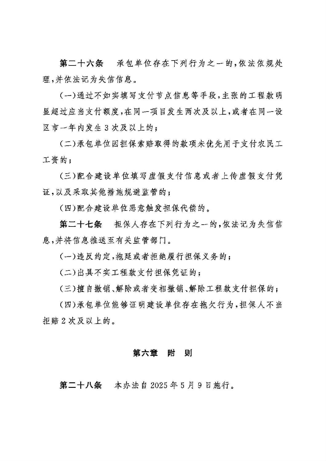
現將《山東省工程建設領域工程款支付擔保實施辦法》印發給你們,請認真貫徹執行。執行中如有問題,請及時反饋省住房城鄉建設廳。
山東省住房和城鄉建設廳
山東省發展和改革委員會
山東省財政廳
山東省人力資源和社會保障廳
山東省交通運輸廳
山東省水利廳
中國人民銀行山東省分行
國家金融監督管理總局山東監管局
2025年4月8日



















下一篇: 已經是最后一篇了 上一篇: 廣東省住建廳:關于進一步明確建...
相關資訊
- 黑龍江省住建廳:關于印發《黑龍江省房屋市政工程建設單位質量安全首要責任管理規定》的通知
- 江西省住建廳:支持江西省建筑業重點企業發展十條措施
- 陜西省住建廳:關于印發《工程建設領域專業技術人員違規“掛證”行為專項治理工作方案》的通知
- 住建部、人社部:關于開展工程建設領域專業技術人員違規 “掛證”行為專項治理的通知
- 海南省住建廳:海南省工程建設領域工程款支付擔保實施辦法
- 浙江省住建廳:浙江省房屋建筑和市政基礎設施領域推行工程款支付擔保實施意見(征求意見稿)
- 工信部:公開征求對《保障中小企業款項支付條例(修訂草案征求意見稿)》的意見
- 江西:關于全省住房和城鄉建設領域二級執業資格注冊工作有關事宜的通知
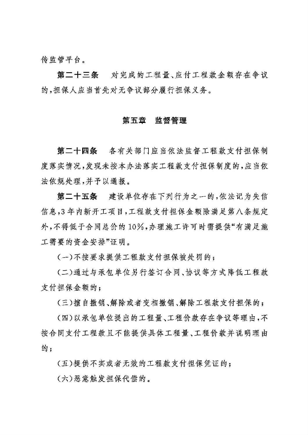
- 重慶:關于進一步加強我市工程建設領域工程款支付擔保管理工作的通知 (征求意見稿)
- 新形勢下,工程公司全過程工程咨詢業務的認識與實踐
同類文章排行
- 山東省住建廳:山東省工程建設領域工程款支付擔保實施辦法
- 廣東省住建廳:關于進一步明確建筑業企業資質延續有關事項的通知
- 《河南省建設工程質量檢測管理實施細則》政策解讀
- 河南省住建廳:關于印發《河南省建設工程質量檢測管理實施細則》的通知
- 西安市住建局關于印發全市房屋市政工程施工質量安全監督工作要點和質量安全監督口訣的通知
- 交通運輸部辦公廳關于印發《公路水運工程生產安全重大事故隱患判定標準》的通知
- 江蘇省住建廳:關于近期“一延五”工作的溫馨提示
- 河南省住建廳:河南省建筑市場管理條例(修訂草案征求意見稿)
- 黑龍江省住建廳:關于進一步加強房屋市政工程建筑起重機械安全管理的通知
- 黑龍江住建廳:關于印發《黑龍江省房屋建筑和市政基礎設施工程項目專職安全生產管理人員履職要點(試行)》的通知
最新資訊文章
您的瀏覽歷史


