住房城鄉建設部建筑市場監管司關于征求 《關于開展注冊公用設備、電氣工程師執業工作的通知(征求意見稿)》意見的函

為加強對勘察設計專業技術人員的管理,維護公眾利益和建筑市場秩序,促進建筑業高質量發展,我們研究起草了《關于開展注冊公用設備、電氣工程師執業工作的通知(征求意見稿)》(見附件),現向社會征求意見。有關單位和公眾可于2025年4月10日前,通過以下途徑和方式反饋意見:
1.電子郵箱:wangsx@mohurd.gov.cn
2.通信地址:北京市海淀區三里河路9號住房城鄉建設部建筑市場監管司(信封請注明:“工程師執業”字樣),郵編:100835。
附件:關于開展注冊公用設備、電氣工程師執業工作的通知(征求意見稿)
住房城鄉建設部建筑市場監管司
2025年3月13日
附件
關于開展注冊公用設備、電氣工程師執業工作的通知
(征求意見稿)
為加強對勘察設計專業技術人員的管理,落實注冊公用設備、電氣工程師執業權利和責任,維護公共利益和建筑市場秩序,促進建筑業高質量發展,根據《建設工程質量管理條例》《建設工程勘察設計管理條例》《勘察設計注冊工程師管理規定》等有關規定,決定開展注冊公用設備、電氣工程師執業工作。現將有關事項通知如下。
一、自 年 月 日起,《工程設計資質標準》(建市〔2007〕86號)規定的有關行業中型及以上工程建設項目,實施注冊公用設備、電氣工程師執業制度。
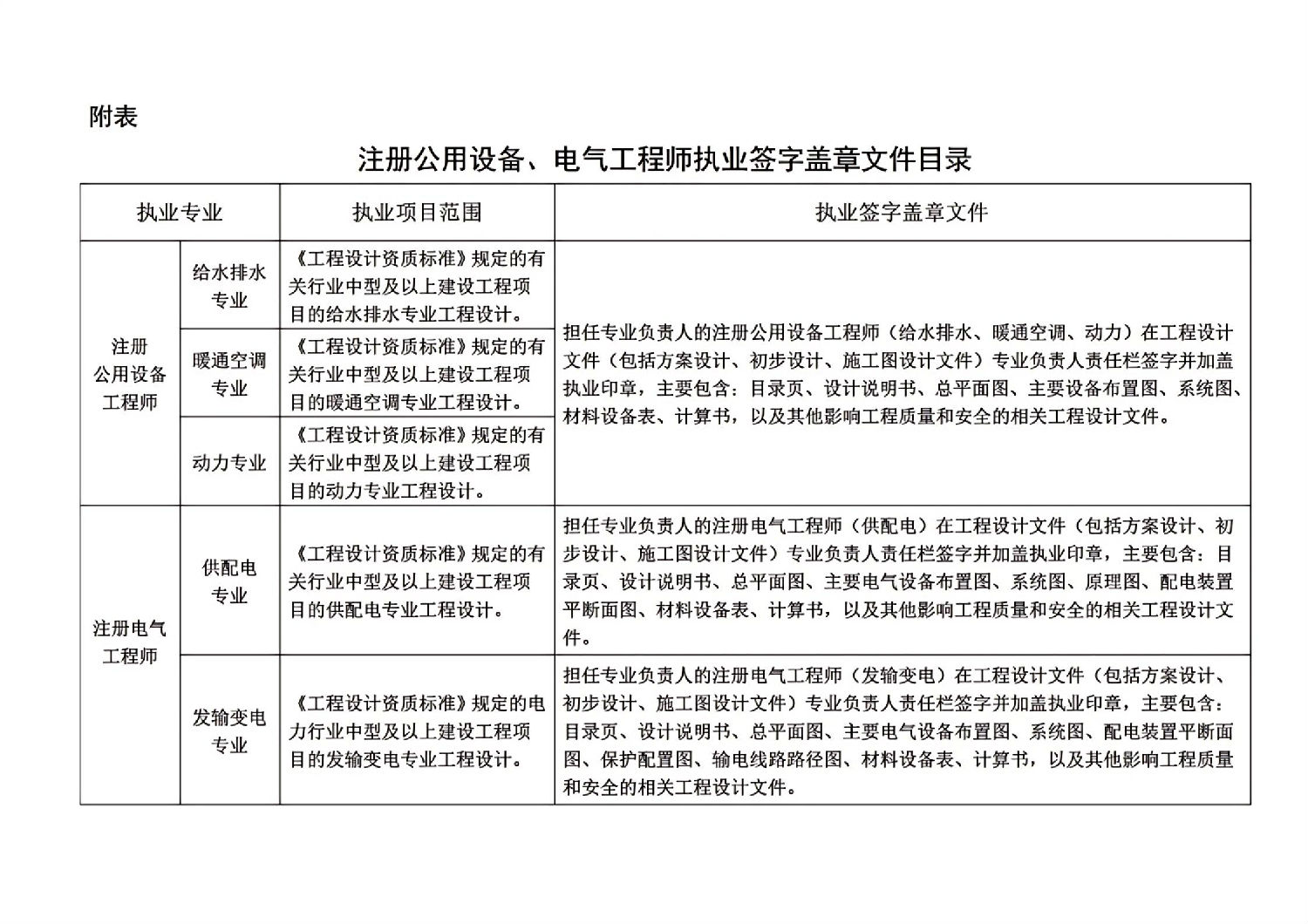
二、在實施執業項目范圍內的工程設計,應由注冊公用設備、電氣工程師擔任相應專業負責人,在工程設計文件上專業負責人責任欄簽字并加蓋執業印章,對該專業的工程設計文件負責。執業簽字蓋章文件目錄見附表。
三、注冊公用設備、電氣工程師應履行法律法規規定的義務,按照有關法律法規和工程建設標準進行設計,不得在弄虛作假或不合格的工程設計文件上簽字蓋章。注冊公用設備、電氣工程師執業年齡不超過70周歲。
各級住房城鄉建設主管部門和有關部門應按職責分工加強對注冊公用設備、電氣工程師執業活動的監督管理,對存在違法違規行為的人員和企業,依法依規進行處理,維護建筑市場秩序,保障建設工程質量安全。

下一篇: 已經是最后一篇了 上一篇: 陜西人事考試網:關于陜西省20...
相關資訊
同類文章排行
- 住房城鄉建設部建筑市場監管司關于征求 《關于開展注冊公用設備、電氣工程師執業工作的通知(征求意見稿)》意見的函
- 陜西人事考試網:關于陜西省2025年度監理工程師職業資格考試考務工作的通知
- 工業和信息化部關于印發《通信建設工程安全生產管理規定》的通知
- 河南省發改委:關于公開征求《河南省政府投資工程建設項目招標投標“評定分離”管理辦法(試行)》(征求意見稿)意見的公告
- 吉林省財政廳:吉林省省本級財政投資評審管理辦法
- 陜西省住建廳:關于征集陜西省綠色建筑和裝配式建筑專家的通知
- 四川省住建廳:2025年全省推進智能建造與裝配式建筑發展工作要點
- 中國水利工程協會:關于做好2025年度監理工程師職業資格考試報名工作的通知
- 西安市住建局:關于印發《房屋市政工程生產安全重大事故隱患判定標準(2024版)檢查指引》的通知
- 陜西省發展和改革委員會等五部門關于印發《陜西省標準施工招標文件(試行)》等9個暗標評審標準文件的通知
最新資訊文章
您的瀏覽歷史


