關于推進實行全過程工程咨詢服務 合理化建議
本文由特約外部專家,四川同興達建設咨詢有限公司黃傳洲老師撰寫,并授權發布。
編者言:隨著國內外的建筑市場不斷的發生變化,投資主體也更 加多元化,工程咨詢服務不僅能夠提供優質高效工程咨詢,也更能滿 足各方面的需求。
隨著我國經濟的發展,社會的分工門類也越來越齊全。全過程工 程咨詢服務業是緊跟著建筑行業的繁榮,產生的新的服務咨詢模式, 目的是為了提高服務質量和項目品質,有效地規避了風險,使工程的 施工建設能夠更具科學性和合理性。使工程建設的質量和效率得到不 斷的優化和提升,促進工程建設行業的發展和進步。
工程咨詢(無論是單一的監理、造價、招投標)都在我國改革開 放以來的經濟建設中發揮著重要的作用,對工程建設提供各方面的支 持和幫助,成為重要的經濟產業。
全過程工程咨詢服務是指由咨詢單位提供建筑全生命周期內的 策劃咨詢、前期可研、勘察設計、招標代理、造價咨詢、BIM、監理、 項目管理、竣工驗收及運營保修等各個階段的管理服務,對工程的建 設效果進行分析和評估,給工程建設提供了深度融合的服務。全過程 工程咨詢服務涉及到 1+N 的知識和領域更加多元,需要進行進一步的 分析,以使工程咨詢服務的質量得到鞏固和發展。
本文章是筆者在從事行業多年以來,以及個人對行業認知的情況 下,簡單的對全過程工程咨詢進行了探討性描述及個人對工程全過程的咨詢服務的概念理解和重要性,對全過程咨詢服務進行淺表性分析 和研討,希望能夠幫助到行業友人們的成長。并提出具體建設工程咨詢服務的合理化建議。
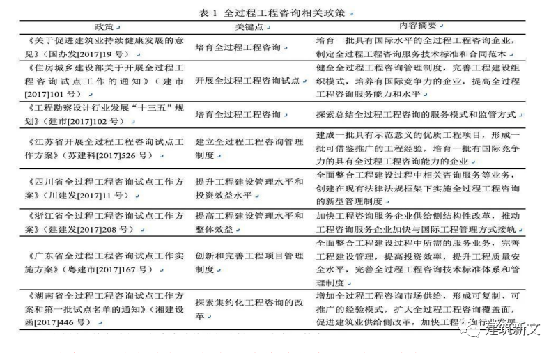
一、全過程工程咨詢相關政策梳理:
全過程工程咨詢在國外的發展政策、技術標準、行業推廣和應用實 踐已經較為成熟,并形成相應的規范。國務院辦公廳在 2017 年 2 月 發布的《關于促進建筑業持續健康發展的意見》中提出了培育全過程 工程咨詢的要求,并在 2017 年 5 月的《住房城鄉建設部關于開展全 過程工程咨詢試點工作的通知》中確定北京、上海、江蘇、浙江、福 建、湖南、廣東、四川 8 省(市)以及 40 家企業開展全過程工程咨 詢試點,各試點省市也制定了工作方案,探索全過程工程咨詢管理制 度和組織模式,為全面開展全過程工程咨詢積累經驗(如表 1)。

二、對我國目前全過程工程咨詢政策進行分析,如下特點:
(1)管理創新,完善技術。
建立全過程工程咨詢管理制度,包括全過程工程咨詢的服務內容、 項目承發包、項目組織、項目管理、項目質量責任落實、信用管理、 主要專業責任人的從業要求、收費及審批、監管等,并在此基礎上, 制定全過程工程咨詢服務技術標準和合同范本,明確全過程工程咨詢 的服務內容和深度,確定承發包雙方的權利和責任等。
(2)試點先行,由點及面。在試點地區和企業引導政府投資工程帶頭參加全過程工程咨詢, 在有條件的房屋建筑和市政工程領域實現重點突破,落地一批具有影 響力、有示范作用的試點項目,為全面開展全過程工程咨詢積累經驗, 及時總結和推廣試點工作經驗,鼓勵非政府投資工程積極參與全過程 工程咨詢試點。
(3)企業培育,產業整合。鼓勵投資咨詢、勘察、設計、監理、招標代理、造價等企業采取 聯合經營、并購重組等方式發展全過程工程咨詢,完善工程建設組織 模式,在較短時間內,培養與行業發展相適應的人才隊伍,培育一批 具有國際水平的全過程工程咨詢企業,以提供高水平全過程技術性和 管理性服務。
(4)市場導向,對標國際。發揮市場在資源配置中的決定性作用,形成與不同投資主體需求 相適應的全過程工程咨詢服務組織模式,通過投資主體的需求引領和 工程咨詢企業能力的提升,形成統一開放、公平競爭、主體多元、服 務多樣、運作有序的全過程工程咨詢服務市場,借鑒和參照國際通行 規則開展全過程工程咨詢服務,結合國際大型工程顧問公司的業務特 征,推動中國工程咨詢行業“走出去”,為我國“鄉村振新”以及高 等級城市化革新“TOD”發展和“一帶一路”戰略服務。
三、全過程工程咨詢的優勢:
長期以來,我國工程咨詢業未形成一體化項目管理服務,而是分 化產生彼此獨立的招投標代理、造價、監理、工程咨詢、勘察設計等 行業,其中的工程咨詢僅作為技術支撐,而沒有上升到集成、統籌管 理的高度,影響了項目決策、實施和運營。國外是以工程咨詢公司為 向導的全過程工程咨詢,對技術、經濟、信息、人才進行集約化管理, 統籌調配勘察、設計、施工、監理、造價等資源,其優勢顯而易見:
(1)貫穿項目全程提供自決策、準備、實施、評估和運營等階段的各類工程咨詢服 務,信息流更為通暢,使得咨詢成果具有連貫性、高效性、及時性和 全面性,對正在實施和未實施的階段起到指導和控制作用,提升全產 業鏈的整體把控。
(2)提升工程質量:對涉及安全質量重點、關鍵環節、重大危險源等進行預判,提前 預知安全質量風險,協調各專業進行銜接,制定并采取安全質量防范 措施,從而規避和彌補原有單一服務模式下可能出現的管理疏漏和缺 陷。
(3)管控投資成本:高效統籌項目的費用估算、設計管理、材料設備管理、合同管理、信 息管理等,實時把控每一環節的成本,保證前期咨詢與后期執行數據 連貫一致、賬實相符,提高投資收益,確保項目的投資目標。
(4)確保項目進度:監控控制項目進度,精確管理,將實際進度與計劃進度進行比較, 對即將到期的任務或者到期未完成的任務進行提醒,分析進度偏差, 并克服設計、施工、造價、招標、監理等相關單位責任分離、相互脫 節的矛盾,采取糾偏措施,保證工期目標。
(5)深化風險識別:對項目技術和建設風險提前識別,并對相關風險進行預防和控制, 信息掌控和資源分配逐步明晰,即時獲取有效的資源,并且通過完善各方面資源,不斷加強對風險的處理,促進各參與方利益平等,提升 風險分擔合理性。
(6)強化運維能力:建立資產臺賬、備品管理、資產統計等機制,對項目定期養護、 日常巡檢和保修管理進行統籌運營,詳細記錄和分析突發故障的排查 與檢修,提供更好的維護方案,合理估計后期運營狀況,輔助進行管 理工作,降低未來運營的不可預測性,提升運營公司風險抵抗能力。
四、全過程工程咨詢案例的經驗借鑒:
全過程工程咨詢一般包含了策劃咨詢、投資評估、項目建議書、 可行性研究報告、招投標、工程造價、勘察設計、施工、監理、竣工 驗收、投產評估、運營管理等工作,可將其歸納為決策階段、準備階 段、實施階段、評估階段和運營階段等方面的內容。結合相關項目的 案例分析,梳理全過程工程咨詢的具體實踐操作。
五、推進全過程工程咨詢面臨的問題:當前咨詢行業在全過程工程咨詢還面臨著如下的問題:
(1)數字化普及程度欠缺。咨詢企業仍然依靠傳統的方式展開工作, 不能在短時間內對企業間、行業間信息整合成有效的決策資訊,未利 用數字化手段高效整合數量巨大、來源分散、格式多樣的大數據。
(2)整體性服務能力不強。同屬工程咨詢范疇的勘察設計、監理、 造價、招投標等工作受到行業內多頭主管,人為的分割未能有效提升 咨詢品質,導致服務不清晰、松散狀、碎片化,造成管理存在重復和 交叉,使工程咨詢服務產業鏈整體性不足。
(3)系統化管理落實不足。咨詢企業未形成一套科學完整的管理制 度以保證企業的高效運轉,對當前行業快速發展的大趨勢不能及時進 行服務標準的調整和技術體系的更新,未改進原有企業管理制度中不 適應的規范、規則、程序。
(4)專業配置合理性不夠。咨詢單位在工程技術領域人員配置充分, 但在市場、商務、經濟、管理和法律等方面的專業人才較為薄弱,從 而缺乏相關領域的系統知識,降低了咨詢服務質量,難以形成競爭力。
(5)業主對全過程工程咨詢的認知不夠。(理解不夠,還沉浸在單 一服務的思維中)不知道如何運用,能選用的也僅僅是項目管理或造 價過程控制而已……。
六、全過程工程咨詢的概念和重要性:
根據住建部《關于推進全過程工程咨詢服務發展的指導意見(征 求意見稿)》,全過程工程咨詢是對工程建設項目前期研究和決策以 及工程項目實施和運行(或稱運營)的全生命周期提供包含設計和規 劃在內的涉及組織、管理、經濟和技術等各有關方面的工程咨詢服務。全過程工程咨詢服務一般可分為 4 個階段,即項目的前期投資決策階 段;項目設計和招投標階段;項目施工實施階段;項目運營階段。是 工程咨詢 1+N 的新模式。在國際工程咨詢市場中,全過程工程咨詢是 一種慣例模式;在國內工程咨詢市場中,外資工程咨詢公司對外資工 程項目一般也延續了自身全過程工程咨詢的運作方式。但國內本土企 業的全過程工程咨詢能力整體較弱,(特別是在項目的前期投資決策 階段,具備能力的企業及人才相對較弱)雖然部分大型公司或綜合型公司,有全過程工程咨詢主要能力的組成要素,但缺乏項目集成和應 用能力。究其原因:一部分是由于外部政策環境和歷史發展造成的;另一部分是由于內部自身能力不足造成的。從我國加入 WTO 世貿組織 后,在工程咨詢服務與國際接軌以來乃至之前,我國就大力推廣實施 全過程工程咨詢模式,以彌補傳統工程咨詢模式的不足。發展全過程 工程咨詢模式是我國工程咨詢服務行業在我國“十四·五”規劃和新 時代的背景下,是走向國際競爭環境的必然要求,也是滿足我國工程 體制改革創新的必然要求。可以從管理者、設計單位、監理單位和國 際慣例等不同視角分析對全過程工程咨詢模式的認識。
七、全過程工程咨詢服務內容:
全過程工程咨詢服務能夠更好地服務工程建設,涉及到工程的全 面。全過程咨詢服務主要是指工程咨詢企業接受建設單位(業主)委 托,有效了解他們的意圖,在策劃咨詢、投資評估、項目建議書、可 行性研究報告、招投標、工程造價、勘察設計、施工、監理、竣工驗 收、投產評估、運營管理的各個階段,均可依據建設單位(業主)建 設工程項目要求,為工程項目建設提供涵蓋前期策劃咨詢、施工前準 備、施工過程、竣工驗收、運營保修等各階段、全過程的工程項目管 理咨詢服務,為工程建設提供良好技術、法律、市場保障。根據服務 內容要求,需要在工程項目決策階段編制出整個項目的建議書,提出 可行性研究報告,為業主全面掌握市場整體情況,提供有效服務。工 程項目實施階段提供招標管理、勘察設計管理、采購管理、施工管理、 竣工驗收和試運行管理等服務,讓業主能夠在建設過程中,避免損失,順利施工,同時,也代表業主方對項目合同、質量、進度、成本等實 施全方位管理,保證工程建設安全、符合進度要求,通過全過程咨詢 服務,進一步整合各方面資源,發揮業務優勢,使單項業務能力得到 提升,更好地體現綜合服務價值,使工程建筑全過程咨詢得到良好的 保障。
八、對實行全過程工程咨詢服務的合理化建議:
(1)形成全過程工程咨詢服務的范圍和內容;住建部在關于征求推進全過程工程咨詢服務發展的指導意見(征 求意見稿)中,將全過程工程咨詢定義為:對工程建設項目前期研究 和決策以及工程項目實施和運行(或稱運營)的全生命周期提供包含 設計和規劃在內的,涉及組織、管理、經濟和技術等各有關方面的工 程咨詢服務。全過程工程咨詢服務可采用多種組織方式,為項目決策、 實施和運營持續提供局部或整體解決方案。雖然這個定義非常寬泛, 沒有明確邊界,但是經過多年發展的監理行業,其監理規范和監理規 程等均已經非常完善,無論是建設單位還是監理單位,對監理的工作 內容和界限都已經非常清晰。不過,目前全過程工程咨詢仍處在探索 試點階段,多個省份也出臺了試點方案,這就需要通過試點總結出一 個被市場認可的全過程工程咨詢的邊界和范圍,形成一套全過程工程 咨詢服務的強制性規范,從而能夠明確各自的工作界限。全過程工程 咨詢不應是現有的項目管理+各專項咨詢的簡單疊加模式,而應是一 個全新的咨詢模式,只有真正地將所有的工程咨詢服務內容融合為一 個有機整體,才能真正發揮出應有的作用。
(2)形成全過程工程咨詢服務的計費模式;雖然監理以及其他各專項咨詢服務的政府指導收費標準已經放 開,但是企業仍可以參照收費標準并考慮成本、市場競爭等因素報出 具有競爭力的價格。然而,全過程工程咨詢服務范圍廣、內容多,尚 沒有統一成熟的計費模式和費用標準,企業人力資源及其他資源投入 成本準確測算還存在一定的困難,因而給建設單位和咨詢企業確定咨 詢費用帶來一定的困難。這就需要在探索中根據全過程工程咨詢服務 內容和成本投入詳細測算出參考費率,形成全過程咨詢服務費用的參 考性文件,以便于全過程工程咨詢業務的快速推廣。
(3)形成全過程工程咨詢服務的招標投標體制;全過程工程咨詢 1+N 中包含的勘察、設計和監理均屬于必須依法 招標的項目范圍,即便是已達到規模的全過程工程咨詢項目也必須進 行招標。經過近 20 余年的招標、投標實踐,勘察、設計、監理雖然 形成了相對固定的招投標程序、慣例和招標文件版本,但是目前全過 程工程咨詢仍未形成固定模式的招投標程序,還不能進入有形建筑市 場進行招標。這就需要在探索中不斷總結和形成全過程工程咨詢的招 標投標體制,其中包括招標的條件、投標人的資格條件、招標的示范 文件、合同的示范文件、投標文件的內容要求及評標辦法等等。
(4)培育全過程工程咨詢服務的市場;《關于促進建筑業持續健康發展的意見》要求政府投資工程應帶 頭推行全過程工程咨詢,鼓勵非政府投資工程委托全過程工程咨詢服 務。目前全過程工程咨詢還處于試點階段,全過程工程咨詢的優勢還沒有充分展示出來,很多建設單位還習慣于原來分專業條塊化的咨詢 服務方式,對“一條龍”的全過程工程咨詢服務還不是很適應,也不 是很放心。一方面與咨詢單位的咨詢服務能力有很大關系,擔心是否 能夠提供全過程所有專業的服務;另一方面擔心全過程工程咨詢服務 由一家咨詢單位全部完成,缺少各咨詢單位發揮各自的優勢和特長, 同時缺少各咨詢單位之間相互檢查工作成果,如果某階段或某方面咨 詢服務出現質量或進度問題,不容易盡早發現和解決問題,等到問題 出現時已經很難糾正甚至影響項目的推進。此外,還有建設單位擔心 由一家咨詢機構完成全過程工程咨詢服務,未來審計會不會有問題。因此,必須要通過全過程工程咨詢服務的試點,充分體現全過程咨詢 服務的能力和優勢,以此來培育全過程工程咨詢服務市場。
(5)建立適應全過程工程咨詢服務的組織機構;現階段,咨詢公司可以通過公司間合作、部門間合作、業務間合 作等方式開展全過程工程咨詢服務。但從長遠看,只有采取人力資源 整合,提升企業或個人信譽,提高服務質量等措施,建立緊密型的全 過程工程咨詢組織,才能真正發揮全過程工程咨詢的優勢。筆者認為, 全過程工程咨詢負責人應具備投資能力、設計能力、風險識別能力、 組織管理能力、國家行業政策導向分析把控能力等“一專多能”,能 指揮和領導團隊開展工作;咨詢團隊應包含設計、工程管理、造價、 招標、報批報建與資料管理等人員;有些主要參與階段性工作的成員, 無需全程駐場,因此可將團隊分為前方駐場團隊和后方支持團隊,其 中后方支持團隊包括設計人員、造價人員等;咨詢團隊所有人員應具備全過程工程咨詢服務的意識和理念,具有不斷完善和擴充專業知識 的愿望和能力。
九、文章小結:
(1)市場化改革。經過上文的全過程分析,可以了解到在全過 程的咨詢服務過程中,服務企業可以在各個環節階段參與其中,幫助 建單位對工程項目進行評估和管理,使得工程項目的建設管理更加合 理。市場化的運作機制給予了工程咨詢服務行業更多的發展空間和機 會,服務企業應該接機發展多樣的市場運作模式,以適應建筑企業的 需要。在市場化的改革中,工程咨詢服務公司應該保證自身的服務質 量、信譽,在市場上廣泛的拓展自身的業務,積極的參與市場中的競 爭,提升發展自身的業務質量和形象。
(2)人員素質管理制度建設。目前的建筑行業對咨詢服務行業 的準入資格仍然存在著眾多的阻礙和壁壘。壟斷性的發展模式不利于 工程咨詢服務行業的發展。對此應該放開對人才資質資格的限制,使 人才的使用和流通更加順暢合理。工程服務企業的人才培養問題也是 企業發展的重要問題,企業應該建立一定的人才培養制度,加強人才 之間的交流和合作。
(3)市場交易機制和規范。良性的市場競爭機制是行業發展的 重要前提的條件。市場交易機制的有序進行,得益于企業之間的良好 信用和配合。以及政府政策法律的有效管控,減少企業之間的不正當 競爭手段。此外良好的市場交易機制,還需要工程咨詢服務企業自身服務質量的優化和提高,使工程咨詢服務行業能夠真正的發揮自身的 作用,在市場競爭中獲得立足和發展的空間。
十、結尾語:
隨著我國改革開放的深化和經濟轉型的升級及“十四·五”戰 略規劃,傳統的工程咨詢模式難以滿足當前市場要求。同時,“一帶 一路”的穩步推進也提出了建設項目市場國際化的需要。國家近年來 不斷發文指導和推動全過程工程咨詢的發展,給工程咨詢業的轉型升 級提供了重要的機遇,工程咨詢企業結合自身特點,根據全過程工程 咨詢服務的實際需要,建立與之相適應的專業部門,加強和完善企業 組織機構和人員結構。在此基礎上,構建企業的核心競爭力,培育既 能提供綜合性的多元化服務,又能對系統性問題提供一站式整合服務 的能力。
在市場國際化進程提速、競爭主體和投資主體均呈現多元化趨勢 下,大型工程咨詢服務企業應積極吸收國際化人才,構建網絡型組織, 努力實現全球化服務。通過與國際著名的工程顧問公司開展多種形式 合作與交流,拓展視野,提高業務水平,為國家鄉村振興以及“一帶 一路”沿線工程項目的拓展夯實基礎,使我國工程咨詢業與國際工程 咨詢業產業管理慣例接軌,提升工程咨詢企業的國際競爭力。
全過程工程咨詢在未來的工程項目推進中將會日益普及化,工程 咨詢企業要不斷建立和完善自身的技術標準、管理標準、質量管理體 系、職業健康安全和環境管理體系,通過工程咨詢服務的實踐經驗,建立具有自身特色的全過程工程咨詢服務管理體系及服務標準,并探 索出項目管理理論與應用方法。推動建設工程項目全過程咨詢服務是未來發展的必然,通過業務 不斷的促進、升級,且更好更有效地服務工程建設,咨詢企業就需要 全面創新服務形式,加強內功修煉、做好資源整合,通過強強聯合、 一體進程,有效提高工程咨詢綜合實力,確保企業特色的市場競爭實 力,全面介入國際工程競爭,推動全過程咨詢良性發展。
下一篇: 住建部等15部門聯合發文:縣城... 上一篇: 大局已定!取消造價資質,全部廢...


