陜建發:關于對全省工程監理、造價咨詢和招標代理企業執業行為專項檢查情況的通報
億誠建設項目管理有限公司成立至今有十年,關于工程造價、招標代理、工程監理、政府采購均有豐富的經驗。任何有關問題,可以撥打4001830060(全國免費電話)進行咨詢。
關于對全省工程監理、造價咨詢和招標代理企業執業行為專項檢查情況的通報
陜建發〔2017〕413號
各設區市住房和城鄉建設局(建委),楊凌示范區住房和城鄉規劃建設局,西咸新區建設環保局,韓城市住房城鄉建設局,神木市住房城鄉建設局、府谷縣住房城鄉建設局,各有關企業:
為進一步提高我省工程監理、工程造價咨詢及招標代理企業的服務質量,規范執業行為,加強事中事后監管,促進工程監理、造價咨詢及招標代理行業健康發展,省廳于2017年8月底至9月對全省工程監理、造價咨詢及招標代理企業進行了專項檢查,現將檢查情況通報如下:
一、總體情況
此次專項檢查是在企業自查、地市全面排查基礎上,省廳檢查組聽取當地建設主管部門匯報,并在各市縣提供的企業和項目清單中采取隨機抽取方式進行的。檢查組共抽查了100家造價咨詢企業及其分支機構137個項目、128家招標代理機構及其分支機構157個項目、89家監理企業107個項目。從檢查結果看,各地市建設主管部門,對本次專項檢查都能高度重視,按照陜建發〔2017〕169號文件要求,積極安排部署,認真排查。其中西安、延安、咸陽、漢中、安康、西咸新區制定了專項整治行動方案,對排查出問題逐一落實,提出整改要求,不放過一個死角。
二、好的方面
(一)工程造價咨詢和招標代理
1.企業執業質量水平普遍較好。大多數受檢企業內部執業質量控制體系健全,質量控制流程明晰,能較好地執行《建設工程造價咨詢成果文件質量標準》,在資料收集、三級復核制度、報告文本格式等方面比較到位。
2.招標文件編制比較規范。大多數受檢企業能完全按國家《標準施工招標文件》格式及內容進行編制,有招標公告、投標人須知、評標辦法、合同條款約定、技術標準等方面的內容。
3.工程量清單、最高限價編制比較規范、內容齊全。大部分企業都能按照我省現行《陜西省建設工程工程量清單計價規則》執行,分部分項、措施項目、其他項目、規費、稅金五大清單項目齊全,最高限價計價依據正確,執行我省現行的建設工程消耗量定額、工程量清單計價費率的標準,最高限價沒有任意降低或提高現象。
4.檔案管理健全。大多數受檢企業都有檔案室,檔案管理有制度,專人管理,歸檔整理及時,檢查的成果文件內容齊全。
5.企業市場行為日趨規范。受檢企業遵守法律法規、依法執業意識普遍增強,并具有一定的自我約束能力,檢查中未發現企業有轉包承接咨詢業務等違法、違規行為。
對此次檢查中執業行為相對規范,質量管控措施到位,成果文件質量較高的安康市興盛工程造價咨詢有限公司、陜西興正工程造價咨詢有限公司、陜西銳馳項目管理有限公司、陜西華鼎工程造價事務所有限公司、陜西希地工程項目管理有限公司、寶雞東勝工程造價咨詢監理有限責任公司、陜西鴻宇工程咨詢有限公司、陜西中正建設工程咨詢服務有限公司提出表揚。
(二)工程監理
1.大多數項目監理機構專業配套,人員到位,能夠履行監理職責;現場資料齊全,能反映監理巡視、旁站、檢查驗收、見證取樣工作。
2.對危險性較大的分部分項工程,提供了方案審查、專監論證交底、檢查、聯合驗收資料,能履行監理安全生產法定職責。
3.項目監理機構在現場發現質量、安全等問題,能簽發監理通知單,要求施工單位整改并跟蹤落實,能履行監理責任主體責任。
對此次現場檢查項目情況較好的陜西中安工程管理咨詢有限公司、中煤陜西中安項目監理有限責任公司、陜西建科建設監理有限責任公司、中國輕工業西安設計工程有限公司、漢中市工程建設監理公司、安康市天成建設工程監理公司、安康市長達工程監理公司、陜西遠大工程項目管理有限公司提出表揚。
三、存在的主要問題
(一)工程造價咨詢和招標代理
1.企業管理制度執行不到位。大部分企業的管理制度普遍流于形式,執業過程中未按質量控制措施執行,無法體現成果文件的二、三級審核制度,就是有三級審核表,也存在著造假現象;各企業的檔案未落實檔案管理制度,個別企業存在著以成果文件資料匯編制度形式代替檔案,且檔案存放零散;存在著無檔案接收、借閱和送還記錄;還有的企業無檔案室、無檔案臺賬;大部分企業無專人進行檔案管理,歸檔資料缺少計算底稿、電子光盤等必要的計價資料。
2.招標文件編制水準較差。雖然大部分企業都能按照國家招標示范文本執行,但還存在部分企業未按文件規定執行,招標文件僅填寫招標過程需要知道的內容和有利于招標人的內容;招標文件中關于合同主要條款內容不符合相關規定,存在著缺少工程預付款約定,只有履約擔保、無支付擔保;部分存在著沒有進度款約定、合同價款調整約定,風險內容和范圍采用無限風險方式,竣工結算時限和確定均未執行財建〔2004〕369號文件,個別還存在著不執行政策性調價等。
3.工程量清單、最高限價編制存在問題較為突出。工程量清單、最高限價編制水平較差,部分企業將工程量清單和最高限價的編制說明混二為一,個別還存在著無編制說明現象;分部分項工程量清單都采用填充式機械做法,對不需要內容未做刪減,造成項目特征有亂雜現象,個別分部分項工程量清單普遍存在著項目特征描述不嚴謹,項目特征與工程內容相互矛盾的現象;措施項目清單、其他項目清單均存在未按擬建工程實體情況列項;大部分都未列計日工清單項目。最高限價選用的材料單價存在著同一項目同一材料價格不一致;還存在綜合單價組價不合理、換算錯誤等現象;措施項目計價未按清單項目內容進行組價,存在漏項現象;竣工結算審查普遍存在著過程文件及相關資料不全,缺少審查范圍、審查方法。個別還存在著人工、材料價差等未按相關規定或約定進行調整等。
4.執業成果文件質量執行不到位。多數企業對《建設工程造價咨詢成果文件質量標準》等國標標準和行業規范了解深度不夠;存在著編制人、復核人蓋章簽字不規范;成果文件蓋章的造價工程師基本上都不是自己本人的成果;個別缺少企業資質專用章、法定代表人蓋章;竣工結算缺少分部分項費、措施費、其他項目費對比表;結算資料歸檔不完整;部分企業無服務對象評價。
5.分支機構設置過多。個別甲級單位招標代理和造價咨詢企業設置的分支機構過多,有的一個市區設立多家分公司;分公司使用公司的執照和資質,但從質量管理、人員管理、辦公條件等方面沒有按甲級企業的標準執行。大部分分公司是租用房,辦公設施簡陋,執業人員流動大,個別的執業人員還沒有資格證。
6.建設行政主管部門監管力度不夠
通過檢查發現,部分市級建設行政主管部門仍然存在重資質輕監管現象,沒有對企業的執業行為進行有效監督檢查;對執業人員的不規范執業行為缺少監管。
(二)工程監理
1.部分監理公司疏于對項目監理部的監管,公司對項目監理部的檢查不能提供有效證據;個別監理企業設立的異地分支機構違規越權開具總監授權書、審批監理規劃、質量評估報告等;監理規劃和監理實施細則缺乏針對性;
2.項目總監對現場情況不熟悉、安裝專業監理工程師配備不足;缺少對項目危險源的辨識和檢查記錄;
3.三寶四口、五臨邊、臨時用電、深基坑、塔吊、施工電梯、施工機具、腳手架、模板支撐等重點安全部位或設施不能及時檢查驗收;塔吊、施工升降機、物料提升機未辦理許可登記手續運行;主要材料臺賬缺失、內容不細,不能反應聯合驗收和材料進場控制情況;現場安全隱患嚴重、質量問題明顯的項目,不能及時簽發監理通知單或停工整改指令;樁基、地基與基礎、主體分部驗收滯后。
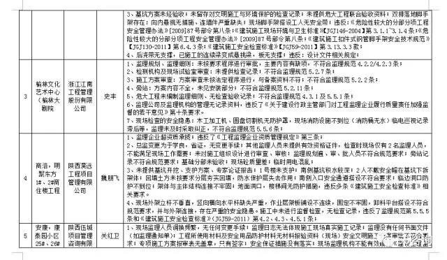
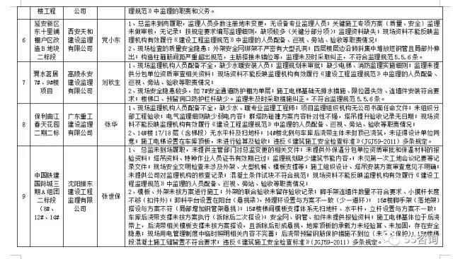
對于這次檢查中存在問題嚴重的企業漢中博瑞工程咨詢有限公司、陜西正源工程造價咨詢有限責任公司、延安中信海城造價咨詢有限公司、陜西誠信達工程建設咨詢有限責任公司、陜西長信工程造價事務所有限公司、陜西方宇工程造價咨詢監理有限責任公司、陜西瑞信項目管理有限公司、陜西華誠工程造價咨詢監理有限責任公司、陜西中金華項目管理有限公司、陜西天合建設項目管理有限公司、陜西林華建設工程項目管理集團有限公司、陜西淏遠工程項目管理有限公司、陜西伍城項目管理咨詢有限公司、西安天和建設監理有限公司、高陵永安建設監理有限公司計入不良記錄一次,有效期一年;上海文匯工程咨詢有限公司、北京泛華國金工程咨詢有限公司、廣州市恒合工程監理有限公司、浙江江南工程管理股份有限公司、廣東重工建設監理有限公司、沈陽振東建設工程監理有限公司清除出陜西市場,一年內不得辦理入陜登記(問題詳見附件1、2)。
陜西仲成建設項目咨詢管理有限公司不配合檢查工作,拒不提供檢查資料,計入不良記錄一次,有效期三年。
監理工程師潘金品(注冊證號:20111373)違規同時在陜西方宇工程咨詢有限公司龍鋼禹錦園小區二期4#、5#住宅樓及地下車庫工程和西安華興公路工程咨詢監理有限公司渭南西交康橋雙語幼兒園兩個項目上擔任總監及總監代表,要求立即整改,并對個人計入不良記錄一次。
四、下一步工作及要求
1.全省各工程監理、造價咨詢和招標代理企業要針對通報中提出的問題,按照自己企業實際情況認真對照,自查自糾,舉一反三。監理企業要認真履行監理三控、兩管、一協調、履行安全生產法定責任,發揮監理現場監督管理作用,履行五方責任主體的監理職責,把好工程質量安全關。造價咨詢和招標代理企業進一步改進并落實企業執業質量控制機制,工程量清單編制與計價水平,提高和加快更新從業人員執業水平,提高掌握和應用新技術手段的能力。
2.各工程監理、造價咨詢和招標代理企業,要認真履行企業責任,加強對所代理項目的檢查監督,嚴格按法律法規履行公司的管理職責。注冊地外設有分支機構的企業,要加強對分支機構的管理,嚴防分支機構違規運營。
3.各市建設主管部門針對檢查中發現的問題和現象,及時整改落實并納入日常監管重點。要加強對事中事后監管力度,充分發揮我省建筑市場與誠信信息發布平臺作用,嚴肅查處違法違規行為。加大動態考核力度,定期對工程造價執業人員進行業績考核,不良行為考核等,對于有違法違規行為的企業和工程造價執業人員要堅決依法進行查處,對執業過程中存在的普通性問題,要開展專項整治,對存在不良行為的企業和人員,要進行通報并記入不良信用。
4.省廳將對工程監理、造價咨詢和招標代理企業執業行為檢查常態化,完善企業及工程造價執業人員的信用評價辦法,對企業資質實行動態管理。促進我省工程監理、造價咨詢和招標代理企業執業水平的規范和提高,維護建設市場各方主體的合法權益。
附件:1.工程造價咨詢、招標代理企業問題列表
附件:2.監理企業問題列表
陜西省住房和城鄉建設廳
2017年10月30日







下一篇: 工程監理咨詢機構:外墻保溫實施... 上一篇: 工程咨詢資質正式取消,發改委發...
相關資訊
- 寧夏加強建設工程監理工作 四種行為將被列入“黑名單”
- 因真誠專業服務贏口碑-空港安居置業授予億誠“優秀造價咨詢單位”
- 億誠管理屈小軍總工獲評“2022年度陜西省政府采購代理機構先進工作者”榮譽稱號!
- 億誠管理榮獲陜西省監理協會2021年度優秀工程監理企業稱號
- “學習二十大 奮進新征程”勞模工匠進校園、進企業活動走進億誠建設項目管理有限公司
- 喜報|全國政府采購服務質量信用AAA級新鮮出爐——億誠管理位居54
- 廣東煙草湛江市有限公司物流配送中心2022-2025年運輸裝卸服務項目中標候選人公示(湛江)
- 廣東煙草湛江市有限公司2022年專賣管理工作服采購項目中標結果公示(湛江)
- 撫州市東鄉區方艙醫院改造工程造價預算項目中選結果的公告(撫州)
- 淶源縣新型智慧城市建設項目監理中標結果公告(保定)


