青海省住建廳:青海省房屋建筑和市政基礎設施限額以下工程安全生產管理辦法
青海省住房和城鄉建設廳關于印發《青海省房屋建筑和市政基礎設施限額以下工程安全生產管理辦法》的通知
西寧市城鄉建設局,海東市、各州住房和城鄉建設局:
現將《青海省房屋建筑和市政基礎設施限額以下工程安全生產管理辦法》印發給你們,請結合實際認真貫徹執行。
青海省住房和城鄉建設廳
2025年10月15日
青海省房屋建筑和市政基礎設施限額以下工程安全生產管理辦法
第一章 總則
第一條 為加強全省房屋建筑和市政基礎設施限額以下工程的安全生產管理,落實房屋建筑和市政基礎設施限額以下工程安全生產責任,防止和減少安全事故發生,保障人民群眾生命財產安全,依據《中華人民共和國建筑法》《中華人民共和國安全生產法》《中華人民共和國消防法》《建設工程安全生產管理條例》等法律法規,結合我省實際,制定本辦法。
第二條 本辦法適用于在本省行政區域內從事房屋建筑和市政基礎設施限額以下工程的新建、改建、擴建和拆除等有關活動的安全生產監督管理工作。
第三條 本辦法所稱的房屋建筑和市政基礎設施限額以下工程(以下簡稱“限額以下工程”),是指按規定可以不申請辦理施工許可證的房屋建筑和市政基礎設施工程。具體包括工程投資額在100萬元以下(不含100萬元)或建筑面積在500平方米以下(不含500平方米)的各類房屋建筑的新建、改建、擴建和拆除,及其附屬設施的建造、裝飾裝修和與其配套的線路、管道、設備的安裝,城鎮市政基礎設施工程的施工。
如法律、法規、規章或者國家、省級住房城鄉建設主管部門依法對施工許可證辦理限額進行調整的,本辦法規定的限額以下標準相應予以調整。
其他行業作為主體工程附屬配套的房屋建筑和基礎設施工程,生產性工業類廠房的日常巡檢維修,以及臨時性建筑、搶險救災工程、軍事建設工程、居民住宅裝飾裝修、鄉村建設工程等不適用本辦法。
第四條 限額以下工程施工的安全管理遵循“主體負責、屬地管理、行業督導、社會監督”的工作原則,實行“街鄉吹哨、部門報到”的工作機制,構建網格化監管、智慧化賦能、社會化共治的管理模式,實現對限額以下工程安全管理全覆蓋、無盲區限額以下工程實行全過程閉環管理,包括:開工前信息登記施工中巡查檢查和執法處置、竣工后銷項登記信息登記為告知性登記,僅作為安全生產管理的依據,不作為確認相關工程建設活動合法性及工程質量合格的依據。
第五條 各級住房城鄉建設主管部門應采取多種形式,開展限額以下工程有關安全生產的法律、法規和安全生產知識的宣傳,加強從業企業和人員的安全培訓,增強全社會的安全生產意識。
第六條 任何單位或者個人都有權對限額以下工程中存在的安全隱患和相關違法違規行為檢舉、控告、投訴。
鼓勵社會各界和廣大群眾通過12345、12350熱線等渠道積極參與限額以下工程違法違規行為的監督舉報。
第二章 主體責任
第七條 限額以下工程的建設單位(業主)應當落實安全生產首要責任,并依法履行以下安全生產責任:
(一)建設單位(業主)的安全生產責任不因外包、轉租、承包等合同約定而轉移。
(二)項目開工前3個工作日內向鄉鎮(街道)提交《青海省房屋市政限額以下工程開工信息登記表》(附件1),辦理信息登記,依法接受安全生產監督管理和指導培訓。
(三)在項目入口處的醒目位置設置公告牌,接受社會監督,主動配合有關部門、單位的監督檢查。公告內容包括:工程基本情況、建設單位和施工單位名稱,建設單位項目負責人、施工單位項目負責人和安全員的姓名、電話,以及投訴舉報電話等信息。
(四)依法將限額以下工程委托給具備相應技術能力條件的施工單位進行施工,簽訂書面合同,明確雙方安全生產責任及消防安全管理責任。鼓勵優先委托具有相應資質的勘察、設計、施工單位開展工程建設。高風險限額以下工程必須委托給具有相應資質的企業承擔。
(五)配備專(兼)職項目管理人員,依法對施工單位的施工方案、材料設備、進場人員、場地管理措施等進行監督管理。組織對本單位相關人員開展進場監管前安全培訓,培訓合格后方能進場施工。
(六)保障施工安全生產所需費用,及時支付安全防護文明施工措施費用,督促施工單位落實安全生產防護措施。
(七)加強安全生產統一協調、管理,督促生產經營單位嚴格落實安全生產法律法規和相關技術標準,加大巡查力度,發現存在安全隱患或者違法違規行為的,應當立即制止。
(八)涉及建筑主體和承重結構變動的,應當在施工前委托原設計單位或具有相應資質條件的設計單位提出設計方案,并委托具有相應資質等級的施工單位實施;涉及改變房屋使用功能可能影響房屋安全的,應當委托鑒定機構開展房屋安全鑒定,委托原設計單位或者具有相應資質等級的設計單位提出設計方案,委托具有相應資質等級的施工單位實施。
(九)依法嚴格落實對地下管線等影響公共安全的公共設施設備的安全保護措施;涉及動土作業的,應當查明地下管線情況,督促施工單位制訂地下管線保護方案,落實保護措施。
(十)涉及動火作業的,動火審批前,建設單位(業主)應督促施工單位嚴格落實動火作業審批制度和施工現場防火措施,必要時前往作業點進行安全核查,核查合格后批準動火作業。
(十一)涉及拆改燃氣管道及設施的,應當事先征求管道燃氣企業的意見,并委托具有相應資質的單位實施;拆改施工完成后,經管道燃氣企業安全檢查合格后方可投入使用。
(十二)涉及改變房屋使用功能或原有消防設施、影響消防安全的,應當委托具有相應資質的設計、施工單位進行設計、施工;涉及特殊建設工程的,應當按照特殊建設工程消防設計審查驗收有關規定,向屬地縣級以上住房城鄉建設主管部門申請消防設計審查和驗收,依法取得《特殊建設工程消防設計審查合格意見書》《特殊建設工程消防驗收意見書》等相關憑證。
(十三)限額以下工程完工后,應依法組織竣工驗收并形成竣工驗收記錄,于竣工后3個工作日內向鄉鎮(街道)告知完工情況,并提交《青海省房屋市政限額以下工程竣工銷項登記表》(附件2),辦理竣工銷項登記。
(十四)鼓勵委托監理單位或者第三方技術服務單位對限額以下工程進行工程監理或者建設管理。
(十五)不得將依法應當申領施工許可證的工程項目分解為若干限額以下的工程項目,規避申請領取施工許可證。
(十六)落實法律、法規、規章規定的其他職責和要求。
第八條 建設單位(業主)應當在開工前向鄉鎮(街道)登記并提交以下項目信息和材料:
(一)《青海省房屋市政限額以下工程開工信息登記表》。
(二)有關權屬、身份材料,包括:申報登記人員的身份證建設單位或者業主授權他人辦理的,應提供受委托人身份材料及授權委托書;房屋所有權證或者證明其合法權益的有效憑證;非房屋產權人申報登記的,應提供房屋產權人同意施工的書面材料。
(三)《限額以下工程施工安全管理承諾書》(附件3)。
(四)工程委托合同或者協議書。
(五)涉及高風險限額以下工程或者危險作業的,應提供施工、作業專項方案;屬于裝飾裝修工程的,應提供裝飾裝修方案。
(六)涉及高風險限額以下工程等必須委托具有相應資質等級的企業情形的,應提供該企業的企業資質證書及安全生產許可證,以及企業法定代表人出具的項目負責人書面授權委托書。
(七)有關具體情形的材料,包括:涉及本辦法第七條第(八)款情形的,提供相應的鑒定報告、設計文件和施工方案;涉及本辦法第七條第(九)款情形的,應提供與地下管線權屬或者運營管理等單位簽訂的安全保護協議;涉及本辦法第七條第(十一)款情形的,應提供管道燃氣企業出具的意見材料。
第九條 承接限額以下工程的施工單位應落實安全生產主體責任,并依法履行以下安全生產責任:
(一)嚴格按照法律法規及相關標準規范開展工程建設活動,確保施工安全。
(二)限額以下工程可由具備相應技術能力條件的施工單位承包,并鼓勵由依法取得相應資質的施工單位優先承包。
(三)建立健全安全生產責任制和安全生產教育培訓制度制定安全生產規章制度和操作規程,保障安全生產條件所需資金的投入,并做好安全檢查記錄。
(四)項目開工前,施工單位應當編制施工方案及安全技術措施,明確施工風險、禁止事項、職責分工、應急保障等,并署《限額以下工程施工安全管理承諾書》。
(五)對施工人員進行安全生產及消防安全教育培訓和技術交底,保證施工人員充分了解施工作業中的安全風險、注意事項、禁止行為和應急措施,不得安排未經安全生產教育和培訓合格的施工人員上崗作業。
(六)加強施工現場安全管理,依法依規配備專職人員負責施工現場安全管理工作,及時排查整改事故隱患。限額以下工程項目負責人只能受聘擔任一個項目的施工管理,不得同時受聘擔任兩個及兩個以上項目的施工管理。
(七)施工現場采取合理方式封閉管理,嚴格落實噪聲、揚塵控制和建筑廢棄物分類處置等有關規定要求,設置施工圍擋、警戒警示標志等安全防護措施,嚴禁無關人員進入。
(八)配備符合規范標準的安全防護用品和防護裝置,督促進入現場及現場作業的人員正確穿戴和規范使用安全防護用品。
(九)涉及電氣焊施工、高處作業、臨時用電、吊裝作業、有限空間監護等特種作業的,應當安排依法取得特種作業操作證人員從事相關特種作業。
(十)涉及吊裝、動火、臨時用電、懸吊、挖掘、拆除作業,有限空間作業,高處作業以及其他危險作業的,應編制專項作業方案,經施工單位技術負責人、建設單位項目管理人員(業主)審查同意,確認現場符合安全作業條件和要求后方可作業,并嚴格按照國家及我省有關規定施工作業。
(十一)動火作業應當按照國家有關法律法規和規定履行企業內部動火作業審批手續;動火作業時必須設專人看護,清理可燃物,動火作業結束后,確認無火災危險后方可離開;根據工程施工規模和危險程度,配備充足的消防器材;動火作業點應與易燃、易爆、易揮發等施工現場危險物品保持安全距離,嚴禁動火作業與涉及危險物品施工作業交叉;施工現場發生火情必須立即組織疏散人員,并報火警,及時處置。
(十二)涉及挖掘作業的,應與地下管線權屬單位共同制定地下管線保護方案,嚴格落實對地下管線、燃氣管道、油氣管道等影響公共安全的公共設施設備的安全保護措施,防止發生施工破壞地下管線事故。
(十三)施工現場使用的建筑材料、建筑構配件、工具、器材和設備設施必須符合國家和本省相關標準、規定和設計文件要求。
(十四)施工現場涉及使用危險化學品的,應當嚴格按照危險化學品安全相關規定管理。
(十五)依法為從業人員繳納工傷保險費;鼓勵為從事高處施工或者作業等危險作業的從業人員購買意外傷害保險;限額以下工程的施工單位應按照法律法規有關規定投保安全生產責任保險。
(十六)落實法律、法規、規章規定的其他職責和要求。
第十條 承接限額以下工程的監理單位應落實安全生產監理責任,并依法履行以下安全生產監督責任:
(一)審查施工單位的安全技術措施或者專項施工方案是否符合國家有關技術標準規范。
(二)在實施監理過程中,發現存在安全事故隱患的,應當要求施工單位整改;情況嚴重的,應當責令施工單位停止施工并及時報告建設單位(業主)。施工單位、建設單位(業主)拒不整改或者不停止施工的,監理單位應當及時向屬地住房城鄉建設主管部門報告。
(三)落實法律、法規、規章規定的其他職責和要求。
第三章 監管職責
第十一條 省住房城鄉建設主管部門主要負責:
(一)統籌協調限額以下工程施工安全監管工作,研究制定本省限額以下工程安全生產管理的政策制度、地方工程建設標準規范。
(二)依托青海省工程建設監管和信用管理平臺統籌建立全省房屋建筑和市政基礎設施限額以下工程安全生產信息登記管理系統,推動限額以下工程安全生產管理信息化。
(三)指導各級住房城鄉建設主管部門限額以下工程安全生產監督管理工作和違法行為查處工作。
(四)將限額以下工程安全生產情況納入全省“雙隨機、一公開”監管范圍,并會同相關部門開展檢查。
(五)落實法律、法規、規章規定的其他職責和要求。
第十二條 各市(州)住房城鄉建設主管部門主要負責:
(一)指導本地區限額以下工程安全生產管理工作,建立健全安全生產工作協調機制,協調、解決安全生產監督管理中存在的重大問題,制定出臺本地區限額以下工程安全生產管理實施細則、制度。
(二)協調縣(市、區)人民政府組織鄉鎮(街道)開展限額以下工程的安全生產工作。
(三)指導督促縣(市、區、園區)住房城鄉建設主管部門開展限額以下工程安全管理業務培訓和安全生產檢查。
(四)根據限額以下工程監管需要和“雙隨機、一公開”檢查要求,開展轄區內限額以下工程的安全生產監督抽查檢查。
(五)定期通報限額以下工程違法違規典型案例。
(六)指導本地區限額以下工程違法違規行為的查處工作。
(七)依法受理限額以下工程有關違法行為和安全隱患的投訴、舉報,并及時核查處理。
(八)落實法律、法規、規章規定的其他職責和要求。
第十三條 縣(市、區)住房城鄉建設主管部門主要負責:
(一)協調屬地人民政府明確鄉鎮(街道)承擔的相應職責。
(二)協同鄉鎮(街道)開展限額以下工程安全生產管理工作,指導督促鄉鎮(街道)開展信息登記、安全巡查等工作,組織開展安全生產培訓。
(三)高風險限額以下工程信息登記后,進行開工前現場安全檢查,對不具備安全生產條件的,責令建設單位(業主)和施工單位進行整改,整改不到位的,不得同意開工。
(四)組織開展限額以下工程的日常安全巡查和專業檢查按照《限額以下工程施工安全檢查記錄表(參考用表)》(附件4)進行檢查記錄;對發現的安全隱患及時進行處置,加強專業技術支撐,有效排查治理問題隱患和管控安全風險。
(五)依法受理限額以下工程有關違法行為和安全隱患的投訴、舉報,并及時核查處理。
(六)依法查處限額以下工程的違法違規行為。
(七)定期通報限額以下工程違法違規典型案例。
(八)落實法律、法規、規章規定的其他職責和要求。
第十四條 鄉鎮(街道)按照《鄉鎮(街道)履行職責事項清單》主要負責:
(一)轄區內限額以下工程的信息登記服務,指導督促建設單位(業主)進行開工信息登記,對申報信息、材料的完整性內容進行核實,告知限額以下工程的安全生產注意事項和禁止行為。
(二)配合屬地住房城鄉建設主管部門開展專項檢查和日常巡查;對于檢查中發現的信息未登記、現場施工存在安全隱患等問題的,應監督整改措施落實;對拒不整改的,及時函告屬地住房城鄉建設主管部門處理。
(三)組織開展限額以下工程的安全生產指示宣傳教育工作,引導建設單位、施工單位按照有關規定開展工程建設活動。
(四)落實法律、法規、規章規定的其他職責和要求。
針對以上事項,鄉鎮(街道)沒有能力或條件履行的,由縣級住房城鄉建設主管部門協調屬地政府明確承接職責的部門,確保職責不落空。
第十五條 居民委員會、村民委員會發現其所在區域內的限額以下工程存在事故隱患或者安全生產違法行為時,應當及時向鄉鎮(街道)或者有關部門報告。
第十六條 物業服務企業應當按照法律法規及物業服務合同規定,履行以下職責:
(一)開展物業管理區域內日常安全巡查工作,發現安全隱患及時向所在鄉鎮(街道)或有關部門報告。
(二)配合有關部門、鄉鎮(街道)開展物業管理區域內限額以下工程安全生產宣傳教育培訓。
(三)落實法律、法規、規章規定的其他職責和要求。
第十七條 限額以下工程發生生產安全事故的,縣級以上人民政府及有關部門應當按照國家、本省關于事故等級和管轄權限的有關規定組織開展調查處理,依法依規嚴肅追究相關責任單位和人員的責任;構成犯罪的,依法追究刑事責任。
第十八條 負有限額以下工程安全生產監督管理職責的部門和有關單位的工作人員,違反相關法律、法規及本辦法,不履行或者不正確履行限額以下工程安全生產管理職責的,依法依規予以問責處理;構成犯罪的,依法追究刑事責任。
第四章 附則
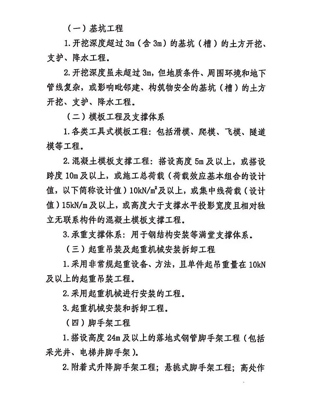
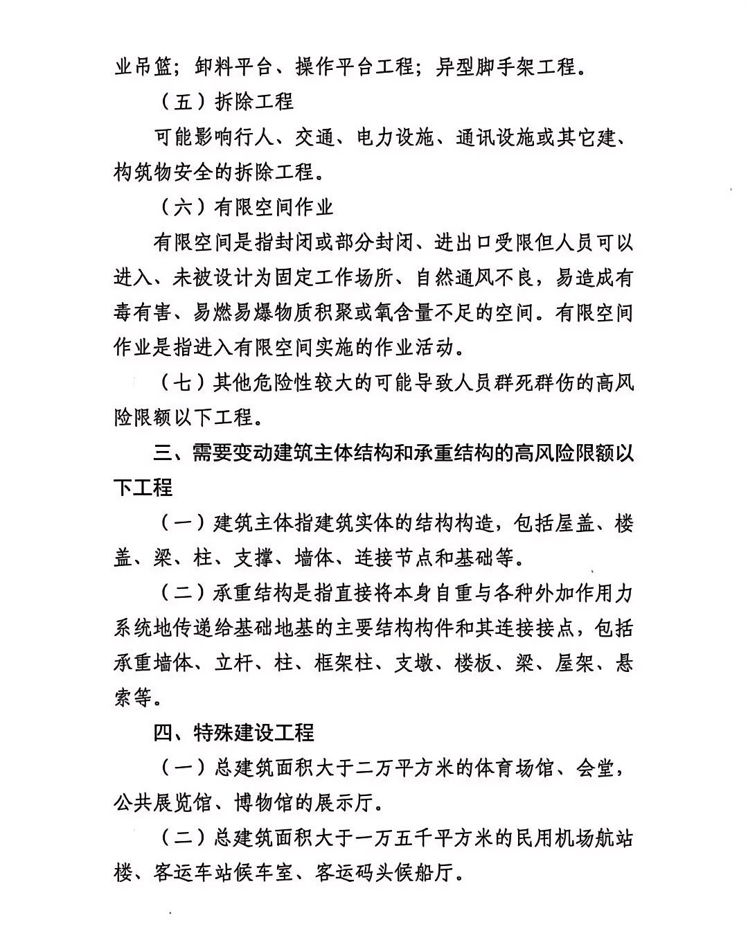
第十九條 存在以下情形之一的,判定為高風險限額以下工程。
(一)在人員密集場所的建筑內進行施工的。
(二)含危險性較大的基坑、模板工程、腳手架、有限空間作業、起重吊裝等施工內容,容易導致人員群死群傷的。
(三)需要變動建筑主體結構和承重結構的。
高風險限額以下工程具體類別詳見附件5。
第二十條 危險作業是指在工作過程中存在較高風險,可能對作業人員或周圍人員造成人身傷害、健康損害甚至死亡,或對設備、環境造成嚴重損害的作業活動。主要包括:爆破、吊裝、懸掛、挖掘、動火、臨時用電、有限空間、有毒有害、建筑物和構筑物拆除,以及臨近油氣管道、高壓輸電線路等危險作業。
第二十一條 本辦法自2025年11月20日起施行,至2030年11月19日止。
附件:1.青海省房屋市政限額以下工程開工信息登記表
2.青海省房屋市政限額以下工程竣工銷項登記表
3.限額以下工程施工安全管理承諾書
4.限額以下工程施工安全檢查記錄表(參考用表)
5.高風險、危險作業及特殊建設工程范圍










下一篇: 已經是最后一篇了 上一篇: 山東省住建廳:關于落實房屋市政...
相關資訊
- 山東省住建廳:關于落實房屋市政工程建設單位安全生產首要責任的通知
- 東莞市住建局:東莞市房屋建筑和市政基礎設施工程危險性較大的分部分項工程專家庫及專家管理辦法
- 以專業監理守護家園安全 億誠管理與您共贏災害防治新機遇
- 住建部:建筑施工企業、 工程項目安全生產管理機構設置及安全生產管理人員配備辦法
- 【工程資質合作】工程老板為什么要選擇有資質的公司進行合作?
- 南京市住建委:關于印發《關于規范既有建筑改造項目審批管理的指導意見》的通知
- 億誠管理監理項目獲評“2025 年度全國冶金行業優秀工程質量成果獎”!
- 規范資料管理 牢筑安全意識 | 億誠管理組織舉辦現場安全管理及資料管理專題培訓會
- 浙江省住建廳:浙江省房屋建筑和市政基礎設施工程監理招標開標評標規則(征求意見稿)
- 住建部:2024年全國建設工程監理統計公報
同類文章排行
- 青海省住建廳:青海省房屋建筑和市政基礎設施限額以下工程安全生產管理辦法
- 山東省住建廳:關于落實房屋市政工程建設單位安全生產首要責任的通知
- 濟南市住建局:關于規范工程造價咨詢行業管理的若干措施
- 長春市城建委:關于進一步明確工程建設項目審批主要事項受理審查標準的通知
- 東莞市住建局:東莞市房屋建筑和市政基礎設施工程危險性較大的分部分項工程專家庫及專家管理辦法
- 漳州市住建局:關于規范房屋建筑和市政基礎設施工程招標項目備案有關事項的通知
- 漳州市住建局:漳州市建設項目聯合驗收“一件事”工作實施方案(征求意見稿)
- 浙江省住建廳:關于公開征求《關于推進工程造價咨詢行業提質增效的若干意見》意見的公告
- 住建部:貫徹落實〈中共中央辦公廳、國務院辦公廳關于推進新型城市基礎設施建設打造韌性城市的意見〉行動方案(2025—2027年)
- 遼寧省住建廳:關于加強其他建設工程消防驗收備案管理的通知
最新資訊文章
您的瀏覽歷史


